合公代〔2025〕43號
各有關單位:
為進一步強化招標代理機構監督管理,市公共資源交易監管局結合實際對《合肥市公共資源交易招標代理機構綜合評價管理辦法》進行修訂,相關內容已經審議通過,現印發給你們,請遵照執行。
合肥市公共資源交易監督管理局
2025年7月3日
合肥市公共資源交易招標代理機構綜合評價管理辦法
第一章 總則
第一條 為加強公共資源交易招標代理機構管理,維護公共資源交易市場秩序,提升招標代理服務水平和質量,推動信用體系建設,依據《中華人民共和國招標投標法》《中華人民共和國政府采購法》《合肥市公共資源交易管理條例》等有關法律法規,結合本市實際,制定本辦法。
第二條 本辦法適用于在本市行政區域內從事由市[含縣(市)區、開發區]公共資源交易監管部門監管的工程建設、政府采購、產權交易等公共資源交易項目代理活動的招標代理機構及從業人員。
第三條 本辦法所稱招標代理機構(以下簡稱代理機構),是指集中采購機構以外、依法設立的受項目單位委托從事公共資源交易項目招標代理業務的社會中介組織。
本辦法所稱從業人員,是指依法與代理機構簽訂勞動合同,并依照規定繳納社會保險,從事招標代理工作的專業人員。
第四條 按照統一評價、分級屬地管理原則,各級公共資源交易監管部門(以下簡稱監管部門)依法對代理機構從事公共資源交易項目代理業務進行監督管理,開展代理機構綜合評價工作,并負責采集、記錄、上傳代理機構的綜合評價信息。綜合評價信息采集應遵循“誰監管、誰采集、誰負責”的原則,由企業自主誠信申報和監管部門主動采集等方式獲取。其中,代理機構服務質量評價由各級公共資源交易中心負責,各級公共資源交易中心應及時記錄和報告代理機構及從業人員有關代理行為,強化綜合評價結果運用。
第五條 綜合評價采取實時定量評價(一標一評)與綜合動態定性評價(季度評價)相結合的方式。
第二章 從業管理
第六條 代理機構從事招標代理業務應當具有與代理業務相應的從業人員,建立完善的內部監督管理制度,恪守職業道德,自覺遵守公共資源交易中心的各項管理制度,依法依規開展公共資源交易活動。
第七條 代理機構在各級公共資源交易中心從事招標代理活動應在公共資源交易中心進行登記,按要求填報相關信息,并對信息的真實性、準確性負責。
代理機構登記的信息發生變化的,應當及時自行更新。
代理機構采用組建聯合體的方式承接代理業務,聯合體各方均應當具備承擔代理項目的相應能力,應當明確牽頭單位并簽訂協議,明確約定各方承擔的工作和責任。
第八條 代理機構應當依法依規與項目單位訂立委托代理合同(協議),明確代理范圍、項目負責人、代理費用、違約責任等具體事項。代理機構應當按合同(協議)約定開展代理業務。
鼓勵代理機構增強公共資源交易全過程服務能力,協助項目單位開展采購需求論證、工程量清單及控制價論證、政府采購意向公開和招標計劃發布、招標文件預公示、合同及履約驗收信息公開等事前事中事后業務,提供專業化代理服務。代理機構接受上述委托事項的,應在代理合同(協議)中明確。
第九條 代理機構應當按照服務內容、服務時間、服務質量等因素合理收取代理服務費,不得故意提高收費標準或者降低服務質量,不得收取代理合同約定之外的其他費用,不得向中標(成交)人轉嫁無法定依據的費用。收取代理服務費時應當開具發票,不得以個人名義代收。
交易文件約定收費事項應當與代理合同(協議)一致。
第十條 根據《關于建立工程建設項目招標代理項目負責人制的通知》(合公法〔2024〕129號)要求,代理機構及其從業人員應當落實項目負責人制,在代理過程中發現存在弄虛作假、串通投標等違法違規情形的,應當及時向監管部門報告,并提供相關材料。
第十一條 代理機構應當建立真實、完整的公共資源交易檔案制度,妥善保管交易活動資料,不得偽造、變造、隱匿或者銷毀交易文件、視頻音頻及交易數據等資料。
第三章 綜合評價
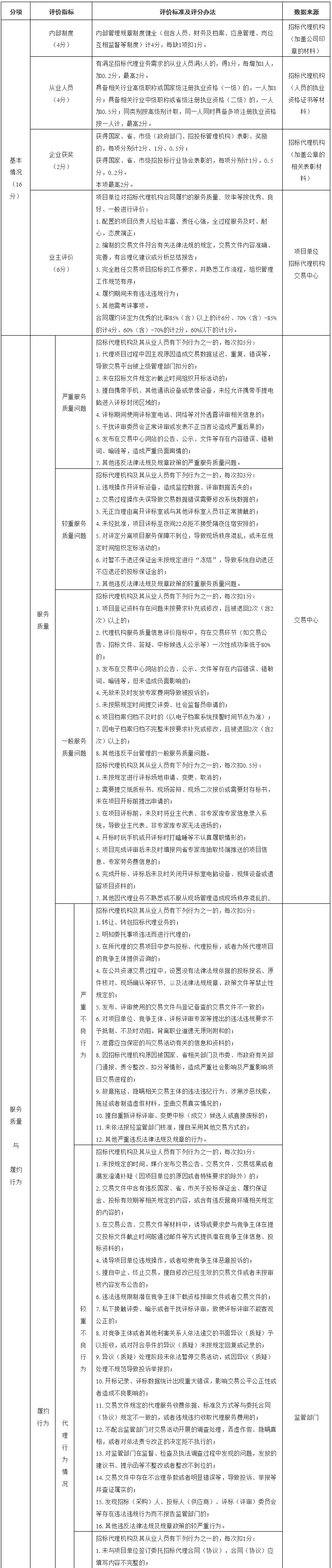
第十二條 《公共資源交易招標代理機構及其從業人員綜合評價基準》(詳見附件,以下簡稱綜合評價基準)根據代理機構在公共資源交易過程中貫徹執行相關法律法規規章及政策、交易規程和規范服務等情況制定,可結合實際適時進行優化調整。
從事代理業務的代理機構及其從業人員均應當接受評價,實行同值計分,從業人員評價計入代理機構。
第十三條 綜合評價按季度進行。綜合評價期內,代理機構綜合評價以單個項目(標段或者包別)從發布交易公告至發放中標(成交)通知書已完成代理項目為評價單元。
綜合評價基準作為監管部門日常監管依據和公共資源交易中心日常評價基準,監管部門、公共資源交易中心按照職責分工應在每個季度評價周期后的次月15日前將綜合評價信息錄入綜合評價系統。
第十四條 綜合評價得分由基本情況得分、服務質量與履約行為得分、良好行為得分3個部分組成。基本情況包括內部制度、從業人員、企業獲獎、業主評價等方面信息,其中企業獲獎以證明材料落款日期為準,1年內由代理機構自行錄入信息管理系統,自錄入之日起有效期1年。
代理機構綜合評價得分=基本情況得分+服務質量與履約行為得分+良好行為得分。(服務質量與履約行為得分=基礎分+代理項目數×M-服務質量與履約行為扣分;基礎分為80分;M=全市代理機構扣分總和/全市代理項目總數)
第十五條 代理機構綜合評價包含其在市行政區域內設立的分支機構,綜合評價信息均統一計入該代理機構。
第十六條 代理機構綜合評價分為五個等級。綜合評價得分按從高到低進行排序,前30%(含)為AAA級,30%-60%(含)為AA級,60%-90%(含)為A級,90%之后的代理機構為B級,若代理機構存在下列行為的,直接評為C級:
(一)采取行賄、提供回扣或者輸送不正當利益等非法手段承攬業務的;
(二)存在虛假招標的;
(三)在公共資源交易過程中,指使、縱容、默許競爭主體串通投標的;
(四)與項目單位、競爭主體、評標(評審)委員會、公共資源交易中心相關人員等惡意串通投標的;
(五)擅自修改、隱匿、銷毀或者偽造、變造交易文件、交易數據等資料的;
(六)在綜合評價過程中弄虛作假的;
(七)存在其他類似行為的。
第十七條 綜合評價結果在 “安徽合肥公共資源交易中心”等網站進行公告,公告期3個月。
第十八條 代理機構對綜合評價結果有異議的,應自公告之日起5個工作日內向監管部門提出書面異議。逾期提出的,監管部門不予受理。
監管部門應當在7個工作日內核查有關信息記錄情況并予以答復。
第四章 監督管理
第十九條 支持綜合評價結果在代理機構的業務承接、事中事后監管、政策扶持等方面的應用。鼓勵使用國有資金招標的項目單位選擇綜合評價等級高的代理機構,項目單位承擔選擇等級低的代理機構的風險。
第二十條 代理機構及其從業人員在代理活動中存在綜合評價基準中不良行為的,監管部門可視情況對代理機構進行約談,向代理機構、項目單位發送工作提示函、建議書、風險提示單等。
第二十一條 監管部門可根據綜合評價等級實行差異化監管:
(一)綜合評價為B級及以下的,列入監管重點對象,對該機構負責人進行約談;
(二)綜合評價為C級的,責令提交整改材料;
(三)法律法規規定的其他監管措施。
第二十二條 代理機構及其從業人員有違法違規行為,需實施行政處罰的,按照有關法律、法規和規章的規定進行行政處罰;涉嫌犯罪的,依法移送司法機關處理。
第二十三條 參與綜合評價的監管部門、公共資源交易中心工作人員應堅持客觀公正原則,恪盡職守,不得徇私舞弊,以權謀私,在綜合評價工作中有違法、違紀行為的,有關部門按照相關規定追究其責任。
第二十四條 鼓勵公共資源交易行業協會加強行業自律和服務,通過發布代理服務成本信息等,引導代理機構自覺規范收費行為。
第五章 附則
第二十五條 國家法律法規和行業行政主管部門對代理機構管理另有規定的從其規定。
第二十六條 本辦法由合肥市公共資源交易監督管理局負責解釋。
第二十七條 本辦法自2025年8月3日起施行,有效期3年。原《合肥市公共資源交易招標代理機構綜合評價管理辦法》(合公法〔2024〕56號)同時廢止。
附件
公共資源交易招標代理機構及其從業人員綜合評價基準


注:1.代理機構的基本情況由代理機構自行錄入信息管理系統,并對真實性負責;2.評價周期內,代理機構的基本情況未發生改變的,自動帶入下一評價周期;3.評價周期內,同一項目的同一扣分事項不重復計算;4.評價周期內,招標代理機構按實際貢獻申報良好行為加分,同一良好行為不重復計算,單次良好行為加分僅在一個評價周期內有效;5.縣(市)區、開發區監管部門、交易中心按照職責分工負責開展評價活動。